Through education, clinical care, research, and leadership, faculty improve the health and well-being of all Nevadans and their communities. The office for Faculty Affairs is committed to addressing the professional needs and concerns of our faculty, ensuring fair and transparent policies, and promoting a culture of respect. By offering guidance on tenure, promotion and professional development, as well as advocating for faculty well-being, we aim to foster a supportive framework that empowers faculty to thrive in their roles and contribute meaningfully to the institution's success.
Faculty Affairs
Appointments
Academic Faculty appointments are granted by the University of Nevada, Reno through the recommendation of a UNR Med Department Chair and approved by the Dean of the UNR Med. Our faculty include University employed members, Affiliate employed members and Community (volunteer) members. There are a variety of elements related to faculty member appointments including academic unit, title, rank, track, dual appointments, roles and expectations.
Eligibility: varies by appointment type. Please contact the faculty affairs team for more information.
Benefits: vary by appointment type but generally include:
- Access to UNR Libraries and Savitt Medical Library in person and online resources
- Wolf Card (Faculty Identification card) entitles faculty to benefits including discounted access to University’s fitness center, Wolf Pack Athletics tickets, campus store savings, and other benefits
- Professional development opportunities including orientations, trainings, workshops and educational activities, and reduced rate or free CEU offerings.
- Reduced price credit hours for NSHE courses based on eligibility (for more information: University of Nevada, Reno Administrative Manual, Section 2,170.and Nevada Board of Regents Handbook Title 4 Section 11)
Involvement Opportunities
There are a number of ways for faculty to get involved. Clinical time spent with students can be a rewarding experience, as well as an investment in a healthy Nevada. Opportunities include classroom and clinical instruction, as well as mentoring learners in the medical, physician assistant and speech pathology & audiology programs.
For more information about academic clinical and community faculty appointments or involvement opportunities, please complete the Faculty Interest Form or contact the office for Faculty Affairs at (775) 682-8390 or facultyaffairs@med.unr.edu.
Appointments
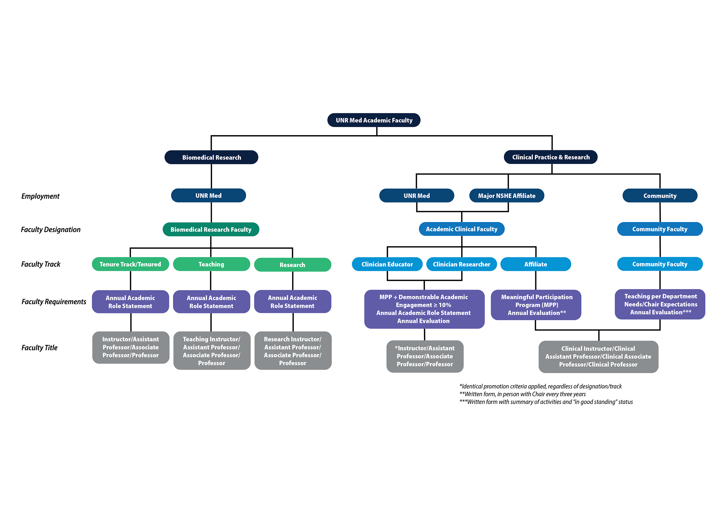
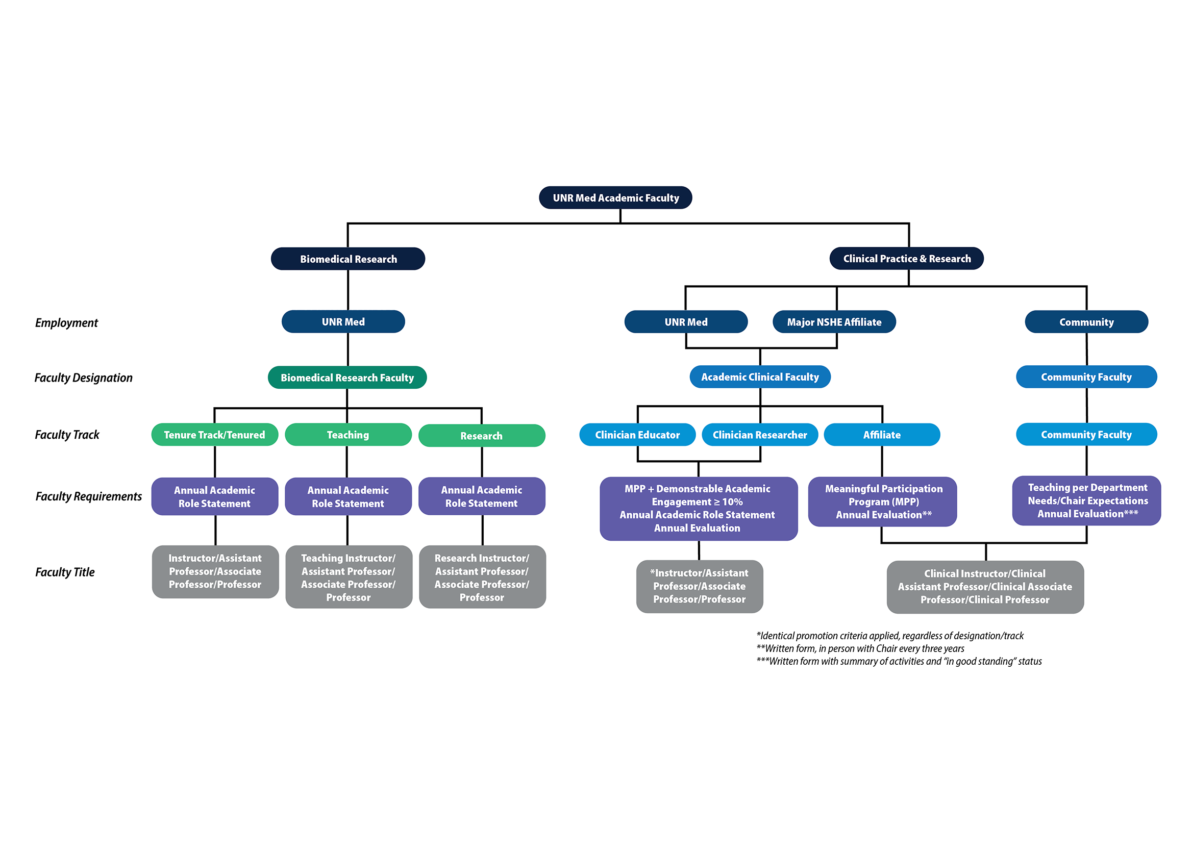
This graphic details the different academic faculty roles within the Clinical Practice and Research and Biomedical Sciences. Faculty designations include biomedical research faculty, academic clinical faculty, and community faculty. Faculty requirements for each faculty track include academic role statements, meaningful participation program, and annual evaluations. Faculty titles for each track are also included.
Annual Evaluations
At UNR Med, annual faculty evaluations are based on agreed upon roles of the faculty within the missions of UNR Med which include teaching, research, and service. These evaluations are conducted yearly for faculty and include written assessments and ratings, which are designed to support professional development and align individual contributions with institutional goals. Community faculty receive feedback on their contributions to the missions of the school along with information related to professional development opportunities.
Faculty on the tenure track, research track, teaching track, clinician educator track and clinician researcher track use role statements and meet with their Chair on a yearly basis. A role statement outlines a faculty member’s planned contributions in teaching, research, and service for the year, serving as a basis for fair evaluation. Developed collaboratively with the department chair, it reflects individual strengths, aligns with strategic mission-based roles, and allows flexibility for changes. It ensures expectations are clear and evaluations are tailored, using agreed-upon weightings for promotion, tenure, and annual review. Faculty on the affiliate track receive a yearly written evaluation and are asked to meet with their Chair at least once every 2-3 years.
- UAM 2,660: Faculty Workload Policy
- UAM 2,646: Essential Functions of the Position: Academic and Administrative Faculty
- UAM 2,505: Faculty Position Titles, Rank and Degree Requirements
Student Evaluations of Faculty Performance
Faculty have access to their student evaluations through their department. There are individual folders to which faculty have access and can view their evaluations.
If you have any questions or concerns, including concerns that you are unable to access your Faculty Folder or that evaluations you expected to receive are not available, please reach out to facultyaffairs@med.unr.edu . To maintain student confidentiality, online student evaluations are distributed to faculty 6-12 months after course completion.
Promotion and Tenure at UNR Med
UNR Med faculty follow the University’s promotion and tenure processes, with resources such as required forms, templates, instructions, and timelines available through the Office of the Provost. Faculty and chairs are encouraged to attend annual Provost-led workshops for the latest updates, while Criteria for Excellence documents on HubMed offer sample metrics to guide the process. Promotion and tenure applications are due each year by November 1 in the electronic academic platform.
Faculty Council
The Faculty Council has shared governance and internal communication responsibilities at UNR Med. The Faculty Council is advisory to the dean. The Faculty Council shall request updates from the UNR Med representatives of the University Faculty Senate regarding Senate agendas, votes, reports and activities.